SAMISK SPRÅKHISTORIE
Saemien gïelehistovrije
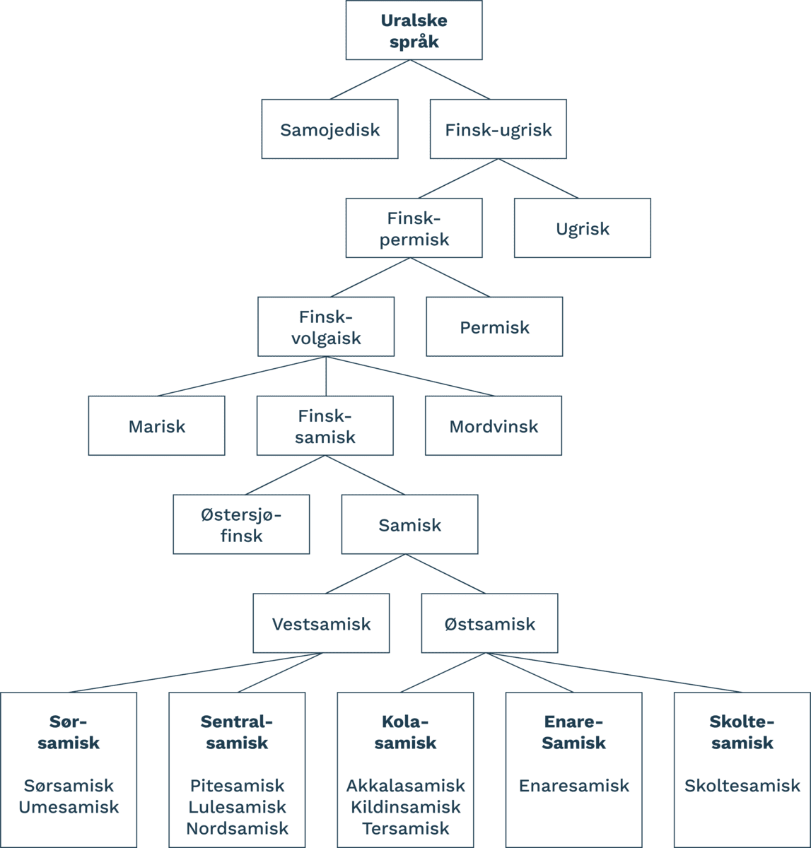
De samiske språkene er finsk-ugriske språk som tilhører den uralske språkfamilien. Denne beskrivelsen forteller at de samiske språkene og finsk har felles opphav, men at de har utvikla seg til å bli ulike språk. Fra ursamisk fram til i dag har det foregått endringer i selve språksystemet, og i tillegg har ytre forhold som trykkekunsten hatt betydning for utviklinga av de samiske språkene.

Foto: SSHF/ID
De samiske språkene er finsk-ugriske språk som tilhører den uralske språkfamilien. Denne beskrivelsen forteller at de samiske språkene og finsk har felles opphav, men at de har utvikla seg til å bli ulike språk. Samisk har derfor noen språklige likheter med finsk, men språkene er ikke gjensidig forståelige. Når det gjelder utviklinga av samiske språk, kan en skille mellom ursamisk (ca. 1000 fvt. til 500 evt.), gammelsamisk (500-1619), og moderne samisk (1619-), og det er i den ursamiske perioden at samisk og finsk utvikler seg i ulike retninger.
Fra ursamisk fram til i dag har det både foregått endringer i selve språksystemet, i tillegg har ytre forhold som trykkekunsten betydning for utviklinga av de samiske språkene. Den eldste kilden på nedskrevet samisk er publisert i 1589, basert på Richard Borroughs 95 ord og uttrykk. Borrough var en engelsk sjømann som forliste utenfor Kolahalvøya i 1556, og tilbragte noen måneder med samene der. Under dette oppholdet skrev han ned listen med samiske ord.
Moderne samisk stadfestes til publiseringen av de første samiske bøkene, en ABC-bok og en messebok som ble gitt ut på umesamisk i Sverige, i 1619. Utover 1700- og 1800-tallet ble flere bøker utgitt på flere samiske språk, og ofte var det religiøse bøker. Skriftlig grammatikk og rettskriving begynte også å utvikles i denne perioden.
På 1970-80 tallet ble nord-, lule- og sørsamisk rettskriving vedtatt.
Relevante lenker
- Samisk og norsk – felles språkhistorie? En oppgave fra NDLA
- Gaavnoes om Lexicon Lapponicum, en av de første samiske ordbøkene fra 1780
- Luobbal Sámmol Sámmol Ánte (Ante Aikio), 2012, «An essay on Saami ethnolinguistic prehistory»
- Rolf Theil, «Læhkoe biejjine! Vuorbbe biejvijn! Lihkku beivviin!» – en rundreise i den samiske språkhistorien
- Karen Anne Buljo, samisk barnebok om Stephen Borrough.
Rekonstruert Gammelsamisk
I serien Beforeigners har de forsøkt å rekonstruere gammelsamisk (ledet av professor emeritus ved UiO, Rolf Theil, etter vitenskapelige prinsipper). Dette er kanskje første gang på 1000 år man kan høre hvordan gammelsamisk var.
Låneord
Låneord forteller mye om kontakt mellom forskjellige folk og kulturer. Denne plakaten laget til Ordfestivalen språkutstilling 2022 gir et lite innblikk i utviklingen av ordene láibi/lájbbe/laejpie og gáhkku/gáhkko/gahkkoe.

Illustrasjon: SNL
Utviklingen av de samiske språkene. På SNL kan du lese mer om den samiske språkhistorien.